华体网页版登录界面第五届校园文化建设优秀成果评选结果揭晓

来源:宣传部张红梅 编辑:赵树丰 2018年07月03日 09:01 点击量:

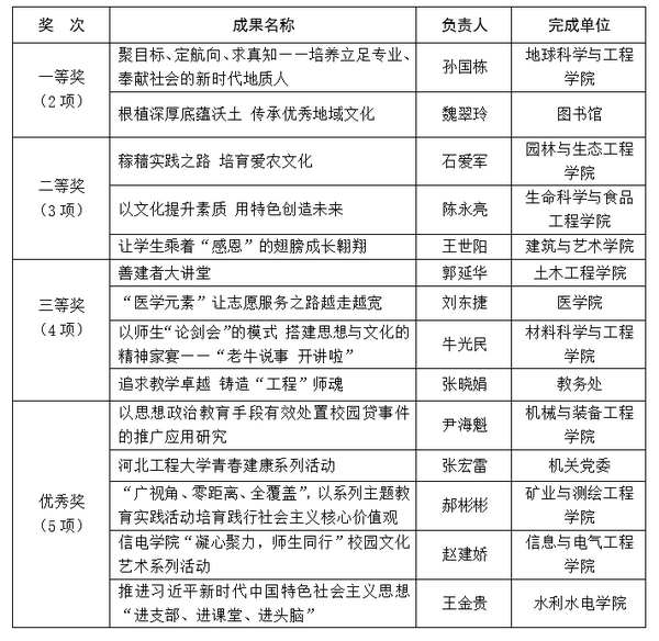
  近日,华体网页版登录界面第五届校园文化建设优秀成果评选活动揭晓。地球科学与工程学院《聚目标、定航向、求真知——培养立足专业、奉献社会的新时代地质人》项目、图书馆《根植深厚底蕴沃土传承优秀地域文化》项目获一等奖,活动还评选出二等奖3项、三等奖4项、优秀奖5项。

  获奖名单如下: